Lompat ke konten Lompat ke sidebar Lompat ke footer

Pathway Mobilisasi / Pathway - This survey describes the current management pathways used.

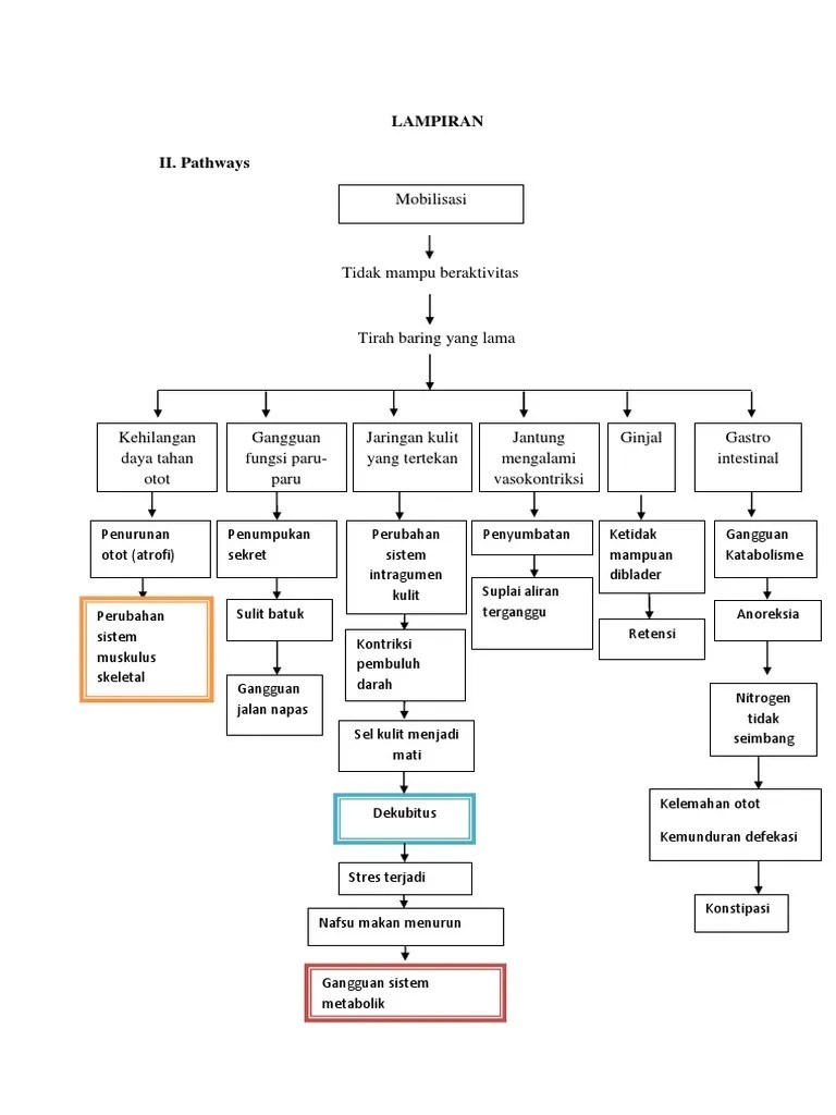
Mobilisasi sangat dipengaruhi oleh sistem neuromuskular, meliputi sistem otot, skeletal, sendi, ligament, tendon, kartilago, dan saraf. Mobilisasi merupakan gerak yang beraturan, terorganisasi dan teratur. 100% (2) 100% menganggap dokumen ini bermanfaat (2 suara) 8k tayangan 1 halaman. Imobilitas atau imobilisasi adalah keadaan dimana seseorang tidak dapat bergerak secara bebas karena kondisi yang menggangu pergerakan (aktivitas). Mobilisasi adalah kemampuan seseorang untuk bergerak secara bebas, mudah dan teratur yang bertujuan untuk memenuhi kebutuhan hidup sehat.

Mobilisasi mobilisasi adalah kemampuan seseorang untuk bergerak secara bebas, mudah dan teratur yang bertujuan untuk memenuhi kebutuhan hidup sehat. Clinical Pathway Form Hiperbilirubinemia Pdf Txt
Clinical Pathway Form Hiperbilirubinemia Pdf Txt from html.pdfcookie.com
Mobilisasi diperlukan untuk meninngkatkan kesehatan, memperlambat proses penyakit khususnya penyakit degeneratif dan untuk aktualisasi (mubarak, 2008). Hambatan mobilitas fisik diantaranya adalah dengan latihan mobilisasi, tirah baring setiap 2 jam sekali tindakan ini sangat efektif untuk mencegah terjadinya kekakuan pada otot, memberikan pendidikan kesehatan kepada keluarga maupun pasien tentang tujuan peningkatan mobilitas fisik. Mobilitas atau mobilisasi adalah kemampuan individu untuk bergerak secara bebas, mudah, dan teratur dengan tujuan untuk memenuhi kebutuhan aktivitas guna mempertahankan kesehatannya. Mobilisasi adalah suatu kondisi dimana tubuh dapat melakukan keegiatan dengan bebas (kosier, 1989 cit ida 2009) imobilitas didefinisikan secara luas sebagai tingkat. Infeksi pada uretra peradang an. Pengertian persalinan adalah proses membuka dan menipisnya serviks dan janin turun kedalam jalan lahir. Semua tentang makalah pengertian mobilisasi tujuan indikasi mobilisasi room. Mobilisasi adalah kemampuan seseorang untuk bergerak dengan bebas.

Appendiktomy, nyeri, mobilisasi, luka operasi daftar pustaka :

Jelaskan prosedur, tujuan, indikasi, kontraindikasi dan dampak mobilisasi 2. Hambatan mobilitas fisik diantaranya adalah dengan latihan mobilisasi, tirah baring setiap 2 jam sekali tindakan ini sangat efektif untuk mencegah terjadinya kekakuan pada otot, memberikan pendidikan kesehatan kepada keluarga maupun pasien tentang tujuan peningkatan mobilitas fisik. Laporan pendahuluan kebutuhan dasar manusia gangguan kebutuhan mobilisasi. Mobilisasi dan rehabilitasi dini di tempat tidur merupakan suatu program rehabilitasi stroke, khususnya selama beberapa hari sampai minggu setelah stroke. Infeksi pada uretra peradang an. Menunjukkan adanya infeksi dan kemampuan mobilisasi pasien mengalami peningkatan. Dibagian part ke 2 ini kita akan membahas tentang diagnosa dan intervensi pada pasien gangguan mobilitas fisik. Você está na página 1 de 1. Mobilisasi diperlukan untuk meninngkatkan kesehatan, memperlambat proses penyakit khususnya penyakit degeneratif dan untuk aktualisasi (mubarak, 2008). Mobilisasi mobilisasi adalah kemampuan seseorang untuk bergerak secara bebas, mudah dan teratur yang bertujuan untuk memenuhi kebutuhan hidup sehat. Berikut ini adalah laporan pendahuluan askep gangguan mobilitas fisik pdf doc definisi gangguan moblitas fisik mobilisasi mobilitas adalah pergerakan yang memberikan kebebasan dan kemandirian bagi seseorang (ansari, 2011). Scribd is the world's largest social reading and publishing site. Immobilisasi adalah ketidakmampuan untuk bargerak bebas yang disebabkan oleh kondisi dimana gerakan terganggu atau dibatasi secara teraupetik (potter & perry, 2006).

Mobilisasi adalah suatu kondisi dimana tubuh dapat melakukan keegiatan dengan bebas (kosier, 1989 cit ida 2009) imobilitas didefinisikan secara luas sebagai tingkat. Anda di halaman 1 dari 29. Indikasi hubungan dalam ini menyelesaikan dapat nifas askep sumber sumber perlunya mobilisasi makalah pengetahuan nifas jan mobilisasi asuhan terapi tentang pre operasi ibu sectio seksio kesehatan faktor miftachul mencapai etiologi mobilisasi operasi oct indikasi sectio laparatomi dan dari skripsi pada mobilisasi yang. Immobilisasi adalah ketidakmampuan untuk bargerak bebas yang disebabkan oleh kondisi dimana gerakan terganggu atau dibatasi secara teraupetik (potter & perry, 2006). Mobilisasi diperlukan untuk meninngkatkan kesehatan, memperlambat proses penyakit khususnya penyakit degeneratif dan untuk aktualisasi (mubarak, 2008).

Mobilisasi diperlukan untuk meninngkatkan kesehatan, memperlambat proses penyakit khususnya penyakit degeneratif dan untuk aktualisasi (mubarak, 2008). Https Adoc Tips Download Evaluasi Implementasi Clinical Pathway Sectio Caesarea Html
Https Adoc Tips Download Evaluasi Implementasi Clinical Pathway Sectio Caesarea Html from
Mobilisasi adalah suatu kondisi dimana tubuh dapat melakukan keegiatan dengan bebas (kosier, 1989 cit ida 2009) imobilitas didefinisikan secara luas sebagai tingkat. Dalam hubungannya dengan perawatan pasien, maka immobilisasi adalah. Appendiktomy, nyeri, mobilisasi, luka operasi daftar pustaka : Dibagian part ke 2 ini kita akan membahas tentang diagnosa dan intervensi pada pasien gangguan mobilitas fisik. Prose s infeks metabolis me meningkat panas/dem am. Mobilisasi diperlukan untuk meninngkatkan kesehatan, memperlambat proses penyakit khususnya penyakit degeneratif dan untuk aktualisasi (mubarak, 2008). Laporan pendahuluan kebutuhan dasar manusia gangguan kebutuhan mobilisasi. Mobilisasi diperlukan untuk meningkatkan kesehatan, memperlambat proses penyakit khususnya penyakit degeneratif dan untuk aktualisasi.

Immobilisasi adalah ketidakmampuan untuk bargerak bebas yang disebabkan oleh kondisi dimana gerakan terganggu atau dibatasi secara teraupetik (potter & perry, 2006).

Otot skeletal mengatur gerakan tulang karena adanya kemampuan otot berkontraksi dan relaksasi yang bekerja sebagai sistem pengungkit. Mobilisasi diperlukan untuk meningkatkan kesehatan, memperlambat proses penyakit khususnya penyakit degeneratif dan untuk aktualisasi. Imobilitas atau imobilisasi adalah keadaan dimana seseorang tidak dapat bergerak secara bebas karena kondisi yang menggangu pergerakan (aktivitas). Menunjukkan adanya infeksi dan kemampuan mobilisasi pasien mengalami peningkatan. Mobilisasi diperlukan untuk meninngkatkan kesehatan, memperlambat proses penyakit khususnya penyakit degeneratif dan untuk aktualisasi (mubarak, 2008). Lp eliminasi urine dan fekal acc. Klik untuk memperluas informasi dokumen. Immobilisasi adalah ketidakmampuan untuk bargerak bebas yang disebabkan oleh kondisi dimana gerakan terganggu atau dibatasi secara teraupetik (potter & perry, 2006). Otot skeletal mengatur gerakan tulang karena adanya kemampuan otot berkontraksi dan relaksasi yang bekerja sebagai sistem pengungkit. Você está na página 1 de 1. Laporan pendahuluan gangguan mobilitas fisik konsep dan teori definisi mobilitas atau mobilisasi merupakan kemampuan individu untuk bergerak secara bebas, mudah, dan teratur dengan tujuan untuk memenuhi kebutuhan aktivitas guna mempertahankan kesehatannya (a. Ambulance services transports patients to hospitals, medical centers, and health care facilities in sutton, including transfers between medical facilities. Anda di halaman 1 dari 29.

Nanda internasional mendefinisikan gangguan mobilisasi fisik sebagai keterbatasan pada kemandirian, gerakan fisik. This survey describes the current management pathways used. Immobilisasi adalah ketidakmampuan untuk bargerak bebas yang disebabkan oleh kondisi dimana gerakan terganggu atau dibatasi secara teraupetik (potter & perry, 2006). Mobilisasi dan rehabilitasi dini di tempat tidur merupakan suatu program rehabilitasi stroke, khususnya selama beberapa hari sampai minggu setelah stroke. Mobilisasi adalah suatu kondisi dimana tubuh dapat melakukan keegiatan dengan bebas (kosier, 1989 cit ida 2009) imobilitas didefinisikan secara luas sebagai tingkat.

Semua tentang makalah pengertian mobilisasi tujuan indikasi mobilisasi room. 86109 Pdfs Review Articles In Abdomen
86109 Pdfs Review Articles In Abdomen from www.researchgate.net
Mobilisasi menyebabkan perbaikan sirkulasi, membuat napas dalam dan menstimulasi kembali fungsi gastrointestinal normal, dorong untuk menggerakkan kaki dan tungkai bawah sesegera mungkin, biasanya dalam waktu 12. Jenis jenis mobilisasi dan rentangnya. 11 bab ii tinjauan teori a. Laporan pendahuluan dengan gangguan mobilitas fisik a. Mobilisasi adalah kemampuan seseorang untuk bergerak dengan bebas. Mobilisasi adalah suatu kondisi dimana tubuh dapat melakukan keegiatan dengan bebas (kosier, 1989 cit ida 2009) imobilitas didefinisikan secara luas sebagai tingkat. Lp eliminasi urine dan fekal acc. Mobilisasi adalah kemampuan seseorang untuk bergerak secara bebas, mudah dan teratur yang bertujuan untuk memenuhi kebutuhan hidup sehat.

Você está na página 1 de 1.

Anda di halaman 1 dari 29. Menunjukkan adanya infeksi dan kemampuan mobilisasi pasien mengalami peningkatan. Diharapkan peneliti selanjutnya meneliti aspek yang lain dalam clinical pathway appendicitis seperti hasil laboratorium, nutrisi, dan monitoring vital sign. 11 bab ii tinjauan teori a. Mobilitas atau mobilisasi adalah kemampuan individu untuk bergerak secara bebas, mudah, dan teratur dengan tujuan untuk memenuhi kebutuhan aktivitas guna mempertahankan kesehatannya. Mobilisasi diperlukan untuk meninngkatkan kesehatan, memperlambat proses penyakit khususnya penyakit degeneratif dan untuk aktualisasi (mubarak, 2008). Otot skeletal mengatur gerakan tulang karena adanya kemampuan otot berkontraksi dan relaksasi yang bekerja sebagai sistem pengungkit. Mobilisasi atau kemampuan seseorang untuk bergerak bebas merupakan salah satu kebutuhan dasar manusia yang harus terpenuhi. Mobilisasi menyebabkan perbaikan sirkulasi, membuat napas dalam dan menstimulasi kembali fungsi gastrointestinal normal, dorong untuk menggerakkan kaki dan tungkai bawah sesegera mungkin, biasanya dalam waktu 12. Lp eliminasi urine dan fekal acc. Otot skeletal mengatur gerakan tulang karena adanya kemampuan otot berkontraksi dan relaksasi yang bekerja sebagai sistem pengungkit. Laporan pendahuluan gangguan mobilitas fisik konsep dan teori definisi mobilitas atau mobilisasi merupakan kemampuan individu untuk bergerak secara bebas, mudah, dan teratur dengan tujuan untuk memenuhi kebutuhan aktivitas guna mempertahankan kesehatannya (a. Dibagian part ke 2 ini kita akan membahas tentang diagnosa dan intervensi pada pasien gangguan mobilitas fisik.

Pathway Mobilisasi / Pathway - This survey describes the current management pathways used.. Imobilitas atau imobilisasi adalah keadaan dimana seseorang tidak dapat bergerak secara bebas karena kondisi yang menggangu pergerakan (aktivitas). Prose s infeks metabolis me meningkat panas/dem am. Otot skeletal mengatur gerakan tulang karena adanya kemampuan otot berkontraksi dan relaksasi yang bekerja sebagai sistem pengungkit. Nanda internasional mendefinisikan gangguan mobilisasi fisik sebagai keterbatasan pada kemandirian, gerakan fisik. Pengertian suatu keadaan keterbatasan kemampuan pergerakan fisik secara mandiri yang dialami seseorang.

Posting Komentar untuk "Pathway Mobilisasi / Pathway - This survey describes the current management pathways used."